近日国家税务总局发布《小微企业套享税收优惠政策问题即问即答》,为企业的“合理商业目的”与“恶意拆分收入”划下了明确的界限,进一步厘清了合规拆分与违规避税的边界,也为小微企业税收优惠政策的精准落地提供了重要遵循。
今天言成就来解析这份官方文件,帮助老板和财务负责人理清:怎样的组织架构既能顺应商业发展,又能经得起税务的实质性审查,避免踩雷。
国家为扶持中小微企业发展,陆续推出增值税减免、征收率减按 1%、“六税两费” 减半、企业所得税优惠、个体工商户个税减半等一系列减税降费政策,目的就是降低企业经营成本、激发市场活力。
但在实际执行中,不少企业为了套取小微企业优惠,比如享受月销 10 万增值税免税、100 万以下企业所得税按 5% 缴纳等政策,通过拆分主体、拆分合同的方式,把收入分散到多家公司或个体户,刻意控制规模以满足优惠条件。
这种行为不仅侵蚀国家税基、破坏税收公平,让政策红利无法真正惠及需要扶持的企业,还造成 “劣币驱逐良币”,损害合规经营企业的公平竞争环境。
为此,税务总局最新明确了合理拆分与恶意拆分的判定标准,严厉打击无合理商业目的、单纯为避税的收入拆分行为。一旦被认定为恶意套取优惠,企业不仅要补缴税款,还可能面临滞纳金等后果,相关操作务必合规谨慎。
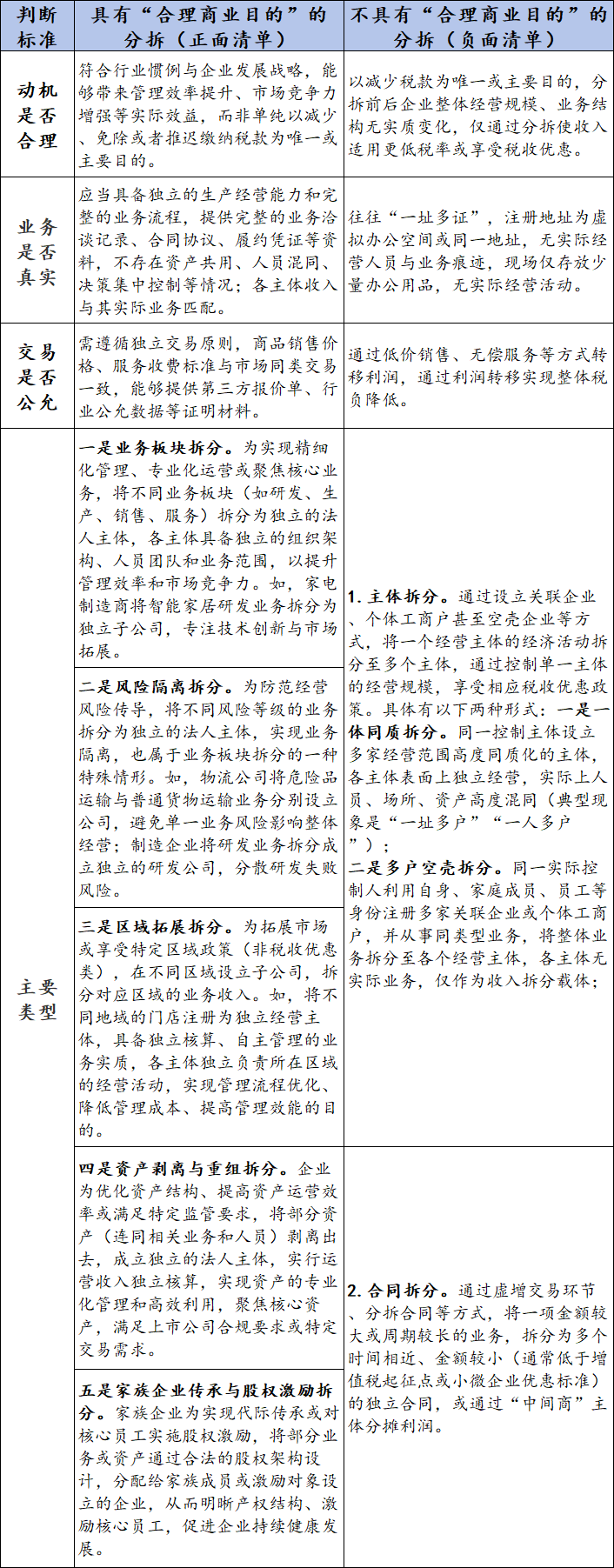
新规的核心的是“合理商业目的”,从动机、业务、交易三个维度,给出了明确的判定标准——全满足才算合规,缺一条都可能被查!
1. 动机合理性
合规拆分的核心是“为了企业更好发展”,比如提升管理效率、增强市场竞争力、隔离经营风险,而非以减少税款为唯一或主要目的。
✅ 合规示例:把生产和销售业务分开,成立独立公司实现专业化运营;把高风险的进出口业务拆分出去,避免风险传导到主公司。
❌ 违规示例:把500万收入拆成3个160万,拆分前后企业的业务、规模没有任何实质变化,唯一目的就是凑够小微企业标准,少缴税款。
2. 业务真实性
业务真实是税收监管的底线,新规要求拆分后的每个主体,必须具备独立的生产经营能力,实现组织、资产、业务、财务“四独立”,收入要和实际业务匹配。
✅ 合规示例:主公司做生产,拆分的销售公司有自己的办公场地、销售人员,单独签合同、收款,财务账目独立核算;在不同城市设立独立公司,负责当地业务,有自己的客户和团队。
❌ 违规示例:“一套班子,多块牌子”,几个公司共用一个地址(一址多证)、同一个会计做账、共用ERP系统和仓库,甚至没有实际经营活动,纯属空壳公司,只用来分摊收入。
3. 交易公允性
如果拆分后的主体之间有业务往来,必须遵循“独立交易原则”,交易价格要和市场同类水平一致,不能通过低价销售、无偿服务等方式转移利润,规避税收。
✅ 合规示例:拆分后的销售公司向主公司采购产品,价格参考市场公允价,能提供第三方报价证明。
❌ 违规示例:主公司把市场价100元/件的产品,以50元/件的低价卖给自己控制的小公司,让小公司享受小微企业所得税优惠,主公司则刻意做成亏损,逃避缴税。
新规通过“正负面清单”,明确了哪些拆分合法、哪些拆分违规,企业可以直接对照自查,避免踩坑。
✅ 正面清单
业务板块拆分:将生产、销售、研发等环节拆分,成立独立公司,实现专业化运营(比如华为将研发业务拆分为独立公司,专注技术突破)。
风险隔离拆分:将高风险业务(如进出口、投融资)拆分出去,避免风险传导,保障主公司稳定经营。
区域拓展拆分:在不同城市设立独立公司,负责当地市场开拓和业务运营(如餐饮企业在不同城市设立分公司,管理当地门店)。
资产剥离拆分:将闲置厂房、低效资产等剥离出去,成立独立主体运营,优化资产结构,提升资产使用效率。
家族传承拆分:为实现家族企业传承,将公司拆分后分配给家族成员,每个主体拥有独立股权和业务,规范传承流程。
❌ 负面清单
主体拆分空壳化、同质化
一体同质拆分:同一老板控制的多家公司,经营范围、产品、客户几乎一致,人员、场地、财务完全混同(比如共用仓库、同一人签字审批)。
空壳拆分:用家人、员工的身份注册空壳公司/个体户,没有实际经营活动,仅用来分摊收入
合同拆分虚增环节、拆分金额
拆分大额合同:将一笔300万的合同,拆成3个100万的小合同,分别交由3家关联小公司承接,套取小微企业所得税优惠。
虚增交易环节:通过设立关联中间商,主公司低价卖给中间商,中间商再按市场价卖给客户,将利润转移到小公司,规避税收。
简单来说,靠“多注册几家公司”来套取优惠的老路,基本走到了尽头。以前或许是“查得不严”,现在总局给出了明确的判定标准,金税系统通过地址、法人关联、开票数据即可自动扫描风险。
自查务必趁早。对照上述标准过一遍:人员、资产、财务是否真的分开了?业务往来价格公允吗?注册地址是不是一堆公司挤在一起?如果发现问题,主动调整、合并申报,后果可能止于补税和少量滞纳金;若等系统扫描出异常或被稽查立案,性质就可能演变为偷税,面临0.5倍到5倍的罚款。
当然,也不必过度紧张。合规拆分的大门从未关闭。像正面清单里列举的业务板块拆分、风险隔离拆分,只要能证明具备合理商业目的、拥有真实业务且独立运营,依然是完全合法的经营策略。
附表:
“合理商业目的”税收判定标准的正负面清单
言成商务


3956次