想要顺利开办一家口腔诊所,却不知从何入手?备案材料繁杂、审批流程严格、人员设备要求多,常常让人无从下手。近期我们刚成功为成都一位客户完成口腔诊所备案:
正好今天小编就来整理下口腔诊所开设备案全攻略!从申请材料、审批流程到人员、房屋、设备标准,供想要办理口腔诊所备案的老板进行参考~
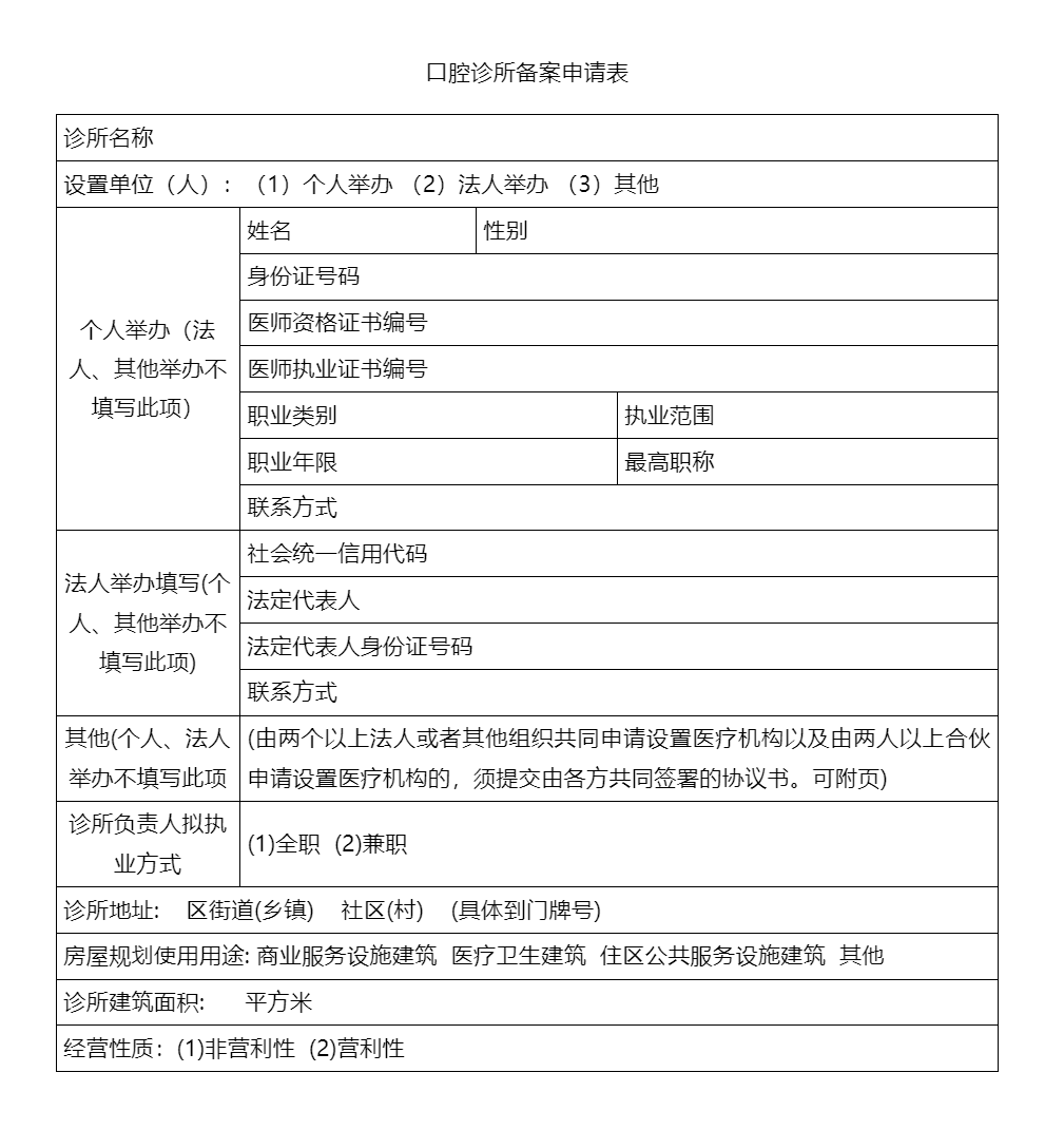
申请口腔诊所备案时,需填写《口腔诊所备案申请表》,
并备齐以下材料:
诊所的房屋平面布局图
诊所用房的产权证明或租赁合同
诊所法定代表人及主要负责人的身份证明及相关资格与执业证书
其他卫生技术人员的名单及其资质证明
及其他诊所制度、设备清单、方案等相关材料
提交申请:将准备好的材料递交给当地卫生健康行政部门,工作人员会对提交的材料进行初步审核。
现场检查:卫生健康行政部门会派员到诊所进行实地检查,核实设备、药品、消毒措施等是否符合相关标准。
审核审批:根据材料审核和现场检查的结果,卫生健康行政部门对诊所的备案申请进行最终审批。
颁发证书:审批通过后,卫生健康行政部门将向诊所颁发《口腔诊所备案证书》,诊所即可依法开展执业活动。
(一)人员
至少有1名取得口腔类别执业医师资格的医师
至少有1名注册护士
(二)房屋
建筑面积不得少于30平方米;
诊室中每口腔综合台净使用面积不少于9平方米。
(三)设备
需有牙科椅和其他消杀设备,以及规定要求的其他基本设备和急救设备等
以上即为口腔诊所开设备案、审批流程及一些基本条件。我司专业代办诊所各类许可证及备案手续,熟悉当地卫生健康行政部门审批标准,可全程为您完成材料整理、流程对接、现场指导等服务,帮您避开坑点、少走弯路,高效拿证、安心开业。若您有任何疑问或代办需求,可随时与我们联系咨询。
言成商务可为企业提供一站式资质代办解决方案:
✅ 精准合规诊断:结合业务模式判断办理需求,避免错办漏办,降低合规成本
✅ 全流程代办托管:工商变更、备案、材料填报、审核跟进一站式办结,无需跑腿
✅ 高通过率保障:精通政策审核标准,材料一次通过率 95% 以上,高效提速约 30%
✅ 加急通道支持:熟悉各地审核节奏,助力企业快速合规上线经营
📞后台或电话联系(4001-677-660)可获取一对一指导


45222次